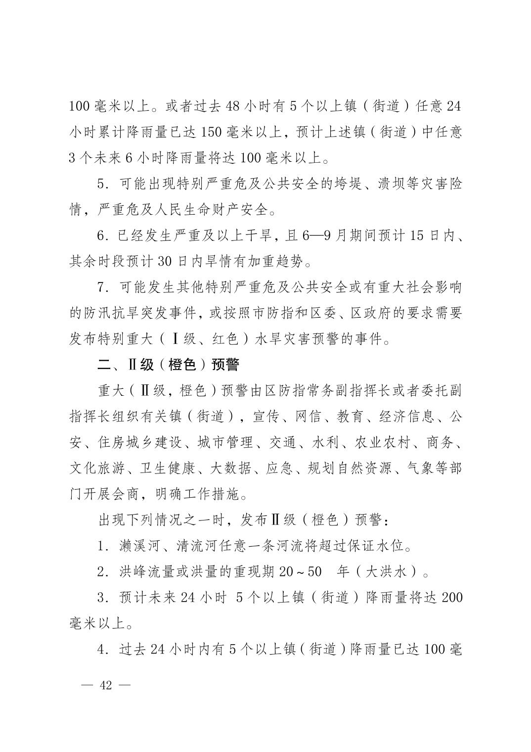
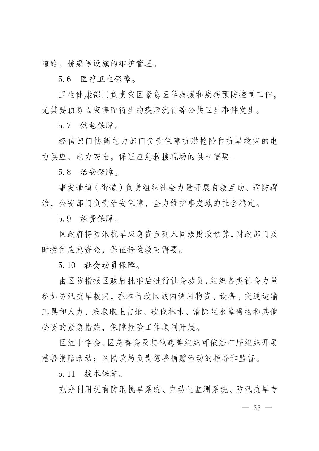
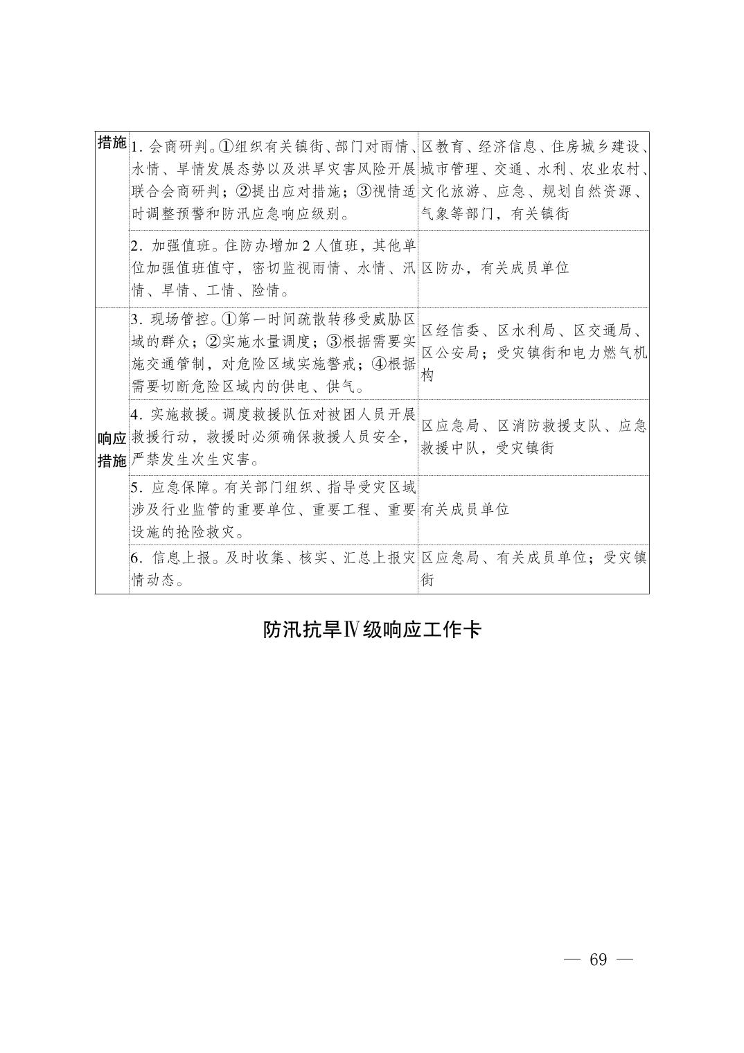
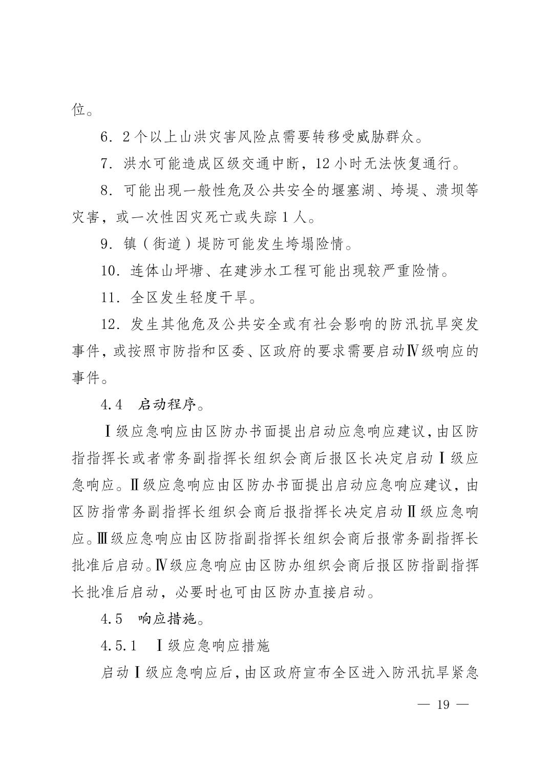
当前位置:部门 > 区应急局 > 政务公开 > 法定主动公开内容 > 应急管理 > 应急预案
  • [ 索号 ]
  • 11500226009341047W/2022-00158
  • [ 发文字号 ]
  • 荣昌府办发〔2022〕59号
  • [ 主题分类 ]
  • 应急管理
  • [ 体裁分类 ]
  • 公文;防灾减灾;预案
  • [ 成文日期 ]
  • 2022-07-25
  • [ 发布日期 ]
  • 2022-07-25
  • [ 发布机构 ]
  • 荣昌区人民政府
  • [ 有性 ]
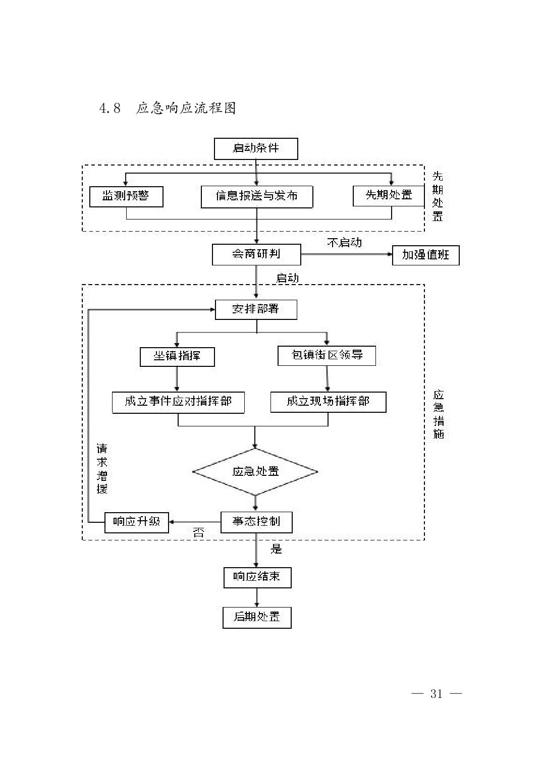
重庆市荣昌区人民政府办公室关于印发重庆市荣昌区防汛抗旱应急预案的通知
日期:2022-07-25
字体:【 默认 超大
分享:



版权所有:重庆市荣昌区人民政府

主办单位:重庆市荣昌区人民政府办公室

承办单位:重庆市荣昌区数字化城市运行和治理中心

微信公众号

政务微博

ICP备案:渝ICP备2021006398号-1 网站标识码:5002260001 渝公网安备:50022602000107号
提示 智能机器人形象
智能机器人形象
智能问答 政务服务 政策解读 政策问答 便民地图